Instance Verification Kit (IVK)
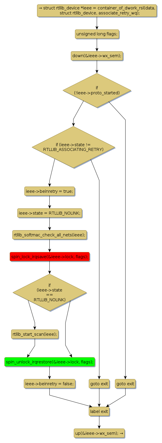
spin lock @ [78253+38+/linux-3.19-rc1/drivers/staging/rtl8192e/rtllib_softmac.c]
Instance Signature: lock
|
The Matching Pair Graph:
|
|
Function Name
|
Control Flow Graph (CFG)
|
Events Flow Graph (EFG)
|
Source Correspondence
|
|
rtllib_associate_retry_wq
|
|
|
[77221+25+/linux-3.19-rc1/drivers/staging/rtl8192e/rtllib_softmac.c]
|